宁夏九鼎物流科技:物联网与数字化如何提升供应链金融效率与竞争力
tp官方网站下载 2025年4月18日 17:05:33 tpwallet官方网站 142
比特派钱包2025官网下载:bit114.app,bit115.app,btp1.app,btp2.app,btp3.app,btbtptptpie.tu5223.cn
当前商业领域,供应链金融依托物联网与数字化手段,正逐步成为增强供应链整体实力的核心要素。其是否能够有效解决中小企业面临的困境,引起了广泛关注。

创新信用评估模型
创新型的信用评估方法对供应链金融的进步起到了关键作用。过去,许多中小企业因为缺乏抵押品等原因,面临融资的巨大难题。而现在,依托大数据分析的信用评估模型问世,许多供应链公司开始利用这一模型对上下游企业进行评估。以一家供应链公司为例,超过70%的中小企业借助这个模型成功获得了资金支持,这大大减轻了它们的融资压力。这种针对企业具体情况的定制化方案,正好满足了企业的实际需求。
该模型对企业多角度的数据进行了考量,与传统评估方法相比,显得更为科学和全面。它不仅重视财务信息,还对企业的运营和市场等领域的资料进行了审查,能够准确评估企业的信用状况。比如在广东,不少供应链企业应用了这个模型,帮助众多中小企业获得了融资,使得企业资金得以流通,进而推动了产业的进步。

整合三流实现降本增效
通过整合供应链中的物流、信息和资金流动,企业能够有效降低成本并提升效率。若三方面得以集中管理,信息交流将更为便捷。据数据表明,这种整合使得企业融资成本平均下降了约15%。以某大型制造业供应链为例,各环节间的沟通变得简便,订单处理速度提升,货物运输和交付更加迅速,从而提升了整个供应链的运作效率。
三流整合消除了信息孤岛现象。过去,物流、信息和资金流动各自独立,效率因而受限。现在,数据可以实时交换,供应链成员可即时了解情况。以长三角地区的一些供应链企业为例,采用这种模式后,资金周转加快,库存压力减轻,企业盈利能力显著增强。
数字化改造提升风控能力
先进技术如大数据和云计算对供应链金融的数字化升级至关重要。面对复杂的供应链环境,传统的风险控制方法显得力不从心。数字化工具却能迅速识别潜在的风险。一家物流企业通过大数据分析,预先识别出合作方的财务问题,迅速调整合作策略,成功避免了损失,有效保障了资金安全。
数字化升级有助于提高风险检测的精确性。企业通过分析大量数据,能建立风险预警系统。以某西部贸易供应链为例,借助数字化升级,能够实时跟踪资金流动和货物状况。一旦发现异常,能够立即采取行动,把风险限制在最低水平。
提升供应链透明可视化
确保供应链的清晰度和直观度对订单按时送达极为关键。如今市场竞争愈发激烈,客户对交货速度和质量的要求不断提升。一个透明的供应链能让所有参与者更全面地了解状况。部分外国客户需要供应链服务商提供货物的即时动态。我国一家电子产品的供应链公司通过增强透明度和直观性,成功吸引了更多国际订单,并确保了订单交付的安全和高效。
透明化展示有助于提升供应链各参与方的信任度。过去,供应商与购买者之间信息不对等,常引发争议。如今,信息得以实时互通,各方对流程一目了然。以山东某些农业供应链为例,购买者能够观察农产品的生长、运输等各个环节,购物更加放心,进而推动了供应链的稳定发展。
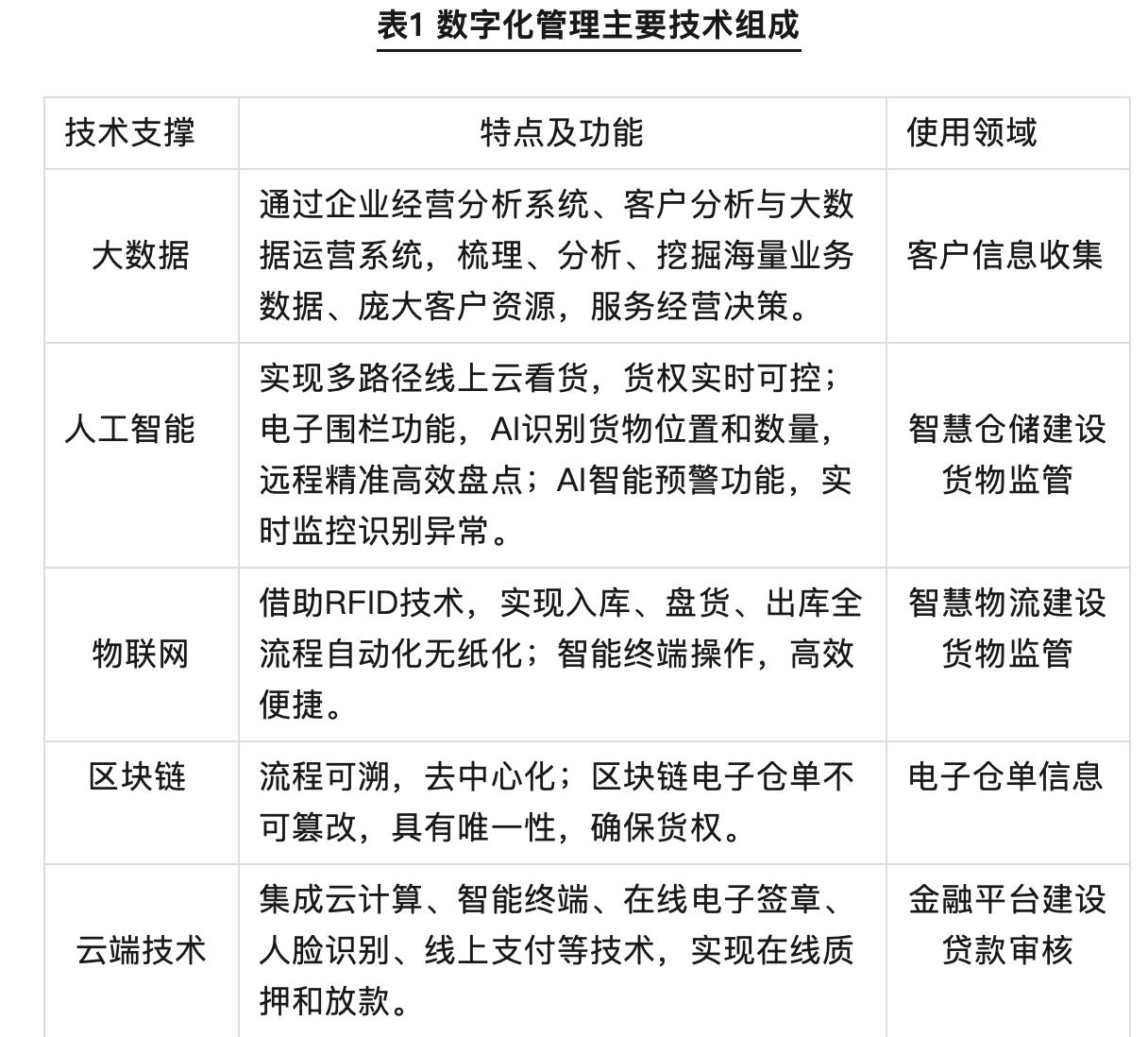
平台创新数字化管理
全流程数字化管理在供应链金融综合平台中是一项重要创新。货物入库、出库及多式联运等环节,均可通过系统进行精确控制。浙江某大型物流公司利用该平台,成功实现了运输过程的实时监控和库存的智能化管理,有效降低了人力成本,提升了管理效能。
这个平台非常重视信用评估的科学性。它考虑了企业的商业模式、品牌价值等多个方面。许多科技型的中小企业,因为拥有新颖的商业模式和光明的市场前景,从平台那里得到了信用贷款的援助,这为企业的发展提供了必要的资金支持。

九鼎物流的实践与风险管理
九鼎物流借助数字化力量,成功提升了供应链金融服务水平。借助线上平台,将物流、信息流、资金流有效整合,为企业提供全方位的金融服务。众多供应商得以借助平台迅速获得资金支持,从而扩大了业务规模。此外,公司还推出了一系列综合服务方案,既包括金融业务,也包括非金融业务,满足了企业的多元需求。
九鼎物流同样遭遇了信用风险的问题。供应商一旦出现问题 https://www.bcmuLs.com,就会波及到其他业务。为了应对这种风险,九鼎物流采用了大数据技术。他们通过数据中台搜集了多方面的数据,建立了信用风险数据库。然后,他们分析风险情况,并提前采取相应措施,以确保企业的稳定运营。
你觉得供应链金融领域的新尝试,今后会有哪些新的趋势?不妨点个赞,转发这篇文章,并在评论区留下你的看法。

比特派钱包2025官网下载:bit114.app,bit115.app,btp1.app,btp2.app,btp3.app,btbtptptpie.tu5223.cn,tokenim.app,bitp2.app