区块链3.0时代:智慧城市与区块链技术的融合与创新前景分析
tp官方网站下载 2025年1月28日 14:07:13 tp官方网站下载 184

在数字化盛行的当下,区块链技术以其创新突破吸引了广泛关注。但许多人对此仍感困惑,不清楚它如何使城市变得更加智能化。这其中既有令人好奇的元素,也蕴含着众多值得深入研究的课题。
理解区块链技术
区块链技术的关键在于,它能让用户无需经过中心化的第三方,直接完成数字资产的转移。比如,在金融交易中,人们可以直接转账,不再需要依赖银行等中介。而在公共区块链上,共识机制确保了所有参与者都能留在网络中,这样交易各方都能在相同的规则下进行,提升了技术的信任度和安全性。
这项技术在数据与资产交易领域并非无所不能,它既有其独特优势,也存在一定限制。认识到这一点,能更好地把握它在智慧城市建设中的适用范围。

区块链重新定义信任
企业过去多依赖繁复的中介和验证手段来建立信任,而区块链技术实现了信息的“天然可信”,进而改变了信任的内涵。全球各国政府可以将区块链视为重构交易信息架构的新工具。在企业间的商业往来中,双方可以借助区块链上不可更改的数据,提升相互间的信任,同时降低因信任评估而产生的人力与资源消耗。

现今市面上充斥着许多假冒伪劣产品,它们借助区块链技术的供应链追溯功能,使得消费者能够清楚地知晓商品产地及其他信息,从而重塑了市场的信任体系。

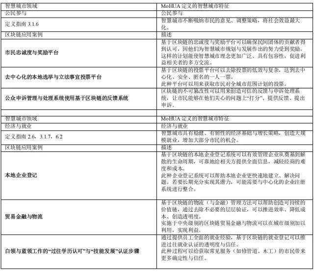
区块链在智慧城市中的应用领域

智慧城市在众多方面都有应用前景。例如,迪拜承诺在2020年前将所有政府交易转变为区块链模式。这项措施预计能减少约1亿页文件、节省2500万小时的工作时间和缩短4000万公里的公民出行距离。从文档管理到行政效率的提高,再到公众服务的优化,区块链的潜力十分可观。
学生档案、学历证明等教育资料在多方面共享时,通过区块链技术确保其来源的可靠性和真实性,从而简化了证书验证流程,促进了教育信息管理系统的升级。各城市可根据自身发展需求,在相关领域深入挖掘区块链的潜力。

对现存制度问题的影响

现有制度存在效率低下、数据保护、缺乏透明度以及腐败现象。区块链技术因其不可篡改和透明等特性,有助于解决这些问题。比如,在区块链基础上进行的投票,其结果会被记录在区块链上,从而难以被篡改。

区块链让市民注册变得更加可靠和安全。公民的注册资料被妥善保存在区块链中,任何信息变更都有清晰的记录和追踪途径,有效防止了信息被非法篡改,减少了相关风险。


区块链在智慧城市建设中的意义
依据政府对于智慧城市的定义,区块链技术能够带来更高的安全性以及不可更改的特性。在智慧城市的科技应用方案里,它为城市带来了更加安全、公开、高效以及具有强大抗风险能力的可能性,这与城市建设的政策目标相吻合。

在城市灾害应急管理方面,区块链技术能确保救援物资分配过程清晰可见,防止资源被滥用,有效提高应急处理的速度。所有环节的数据都存储在区块链上,便于随时进行核实。
区块链应用的限制与合作需求

在城市或智慧城市特定公司管理范围内,某些应用案例无法直接实施,这需要中央政府的协助和配合。这是因为技术的应用往往牵涉到多个地区、多个部门的利益平衡,这些问题相对复杂。
在跨区域物流数据整合过程中,若打算采用区块链技术,各地政府部门需共同协作,确保各自政策及数据管理权限的一致性。

最后有个问题想请教大家,在你们居住的城市里,你们最希望区块链能在哪个领域发挥效力,让城市变得更加智能化?欢迎大家在评论区留言、点赞以及转发这篇文章。
